跳转到主要内容

发货流程

1.发货流程总览:

image.png

2. 发货规划阶段

发货规划阶段 (2).png

3. 发货单创建阶段

发货单创建阶段.png

4. 发货处理阶段

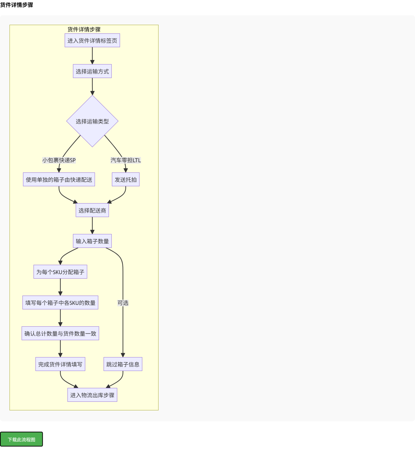
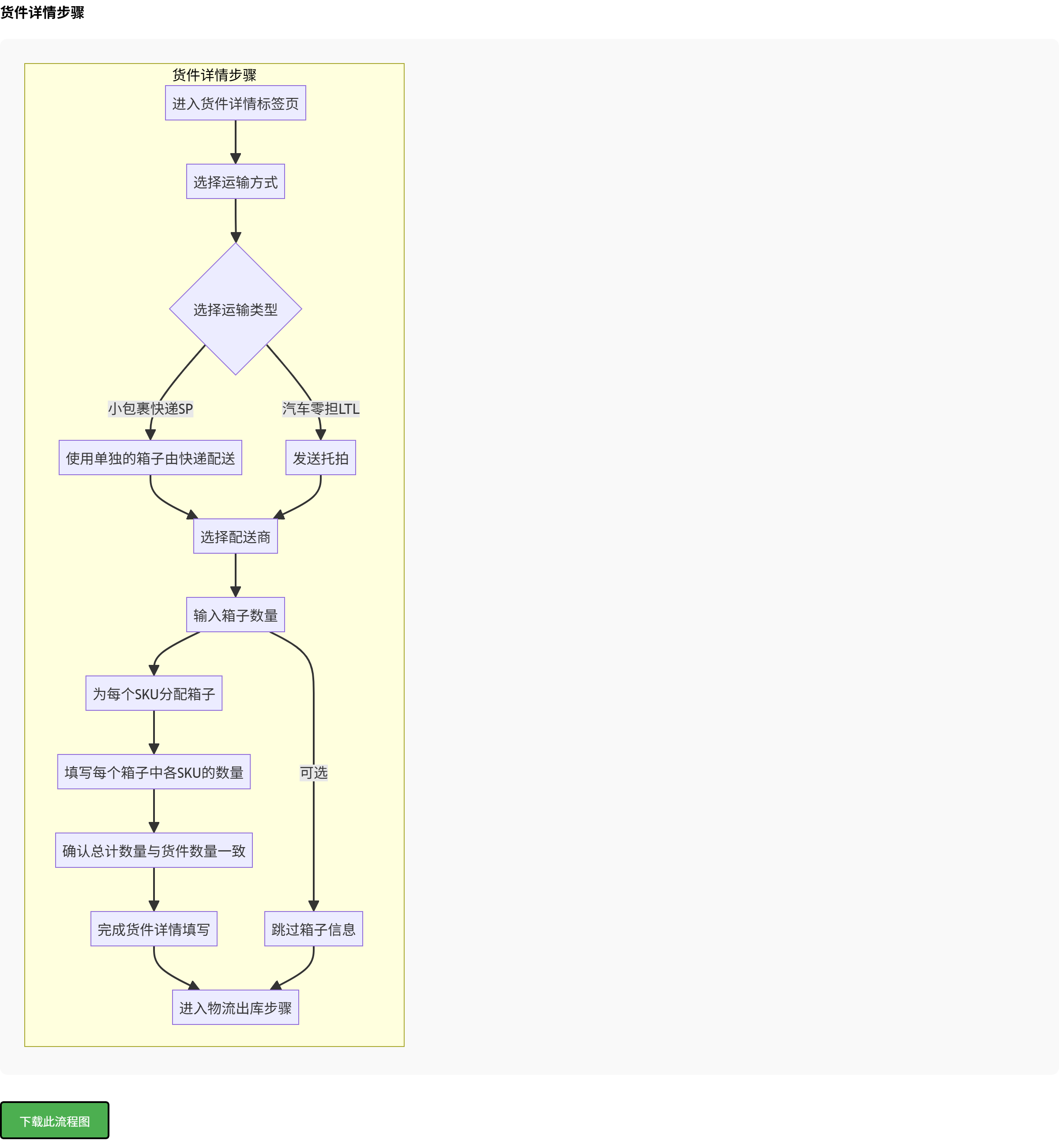
4.1 货件详情步骤

货件详情步骤.png

4.2 物流出库步骤

物流出库步骤.png

4.3 海关申报步骤

海关申报步骤.png

4.4 接收详情步骤

接收详情步骤.png

5. 发货完成阶段

发货完成阶段.png

6. 货件状态流转图

货件状态流转图.png