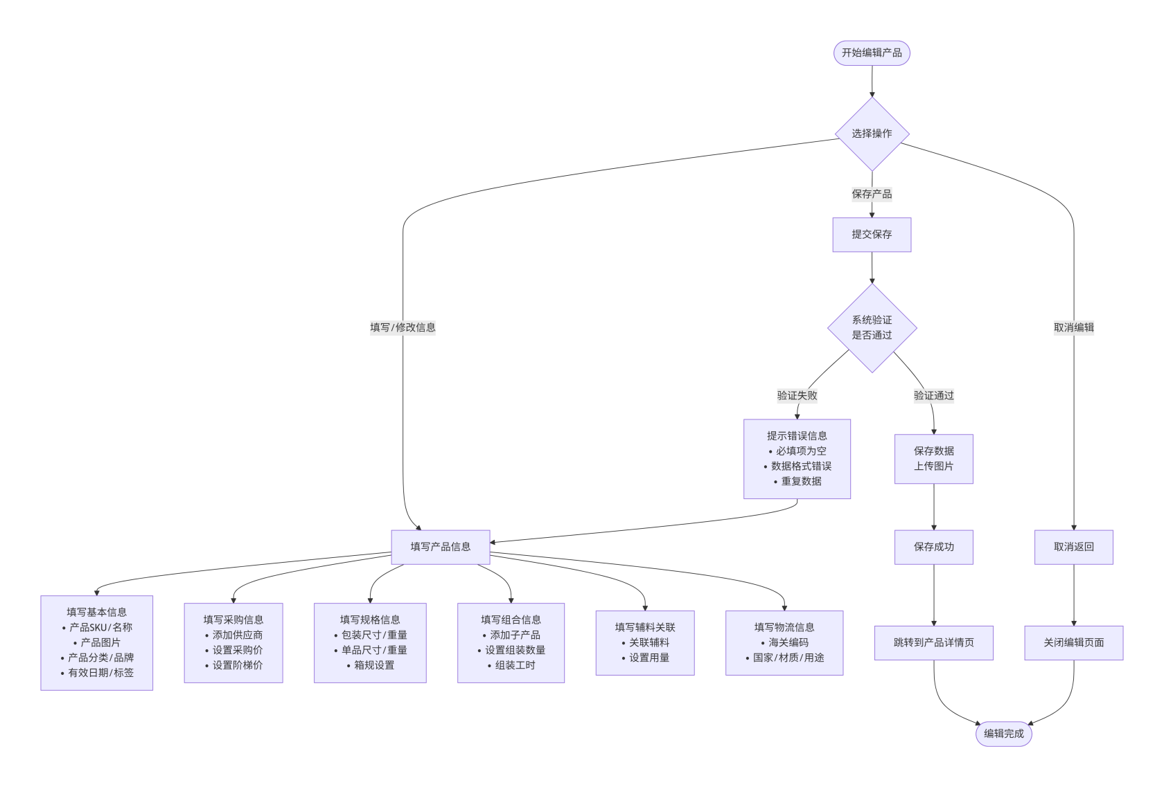
产品信息维护
①产品管理(必做)
产品管理流程图:
关于产品管理的操作详见:产品管理 | Wimoor万墨文档
②产品配对(必做)
将本地产品和平台商品进行配对,便于发货时根据订单扣减本地库存;可关联成本和销售额,实现利润计算;供应链库存支持提前分配锁定至线上商品维度,避免抢库存的情况,实现精细化管理。
操作路径:导航栏【产品-产品管理-SKU配对】
关于产品配对的操作详见:SKU配对 | Wimoor万墨文档
③商品管理
店铺授权后,系统将自动同步线上商品数据,在【销售】模块可实现对商品的统一管理。
