跳转到主要内容
Wimoor万墨文档
查看全部
搜索
书架
图书
登录
信息
内容
图书
Wimoor系统使用文档
利润计算器
利润计算器
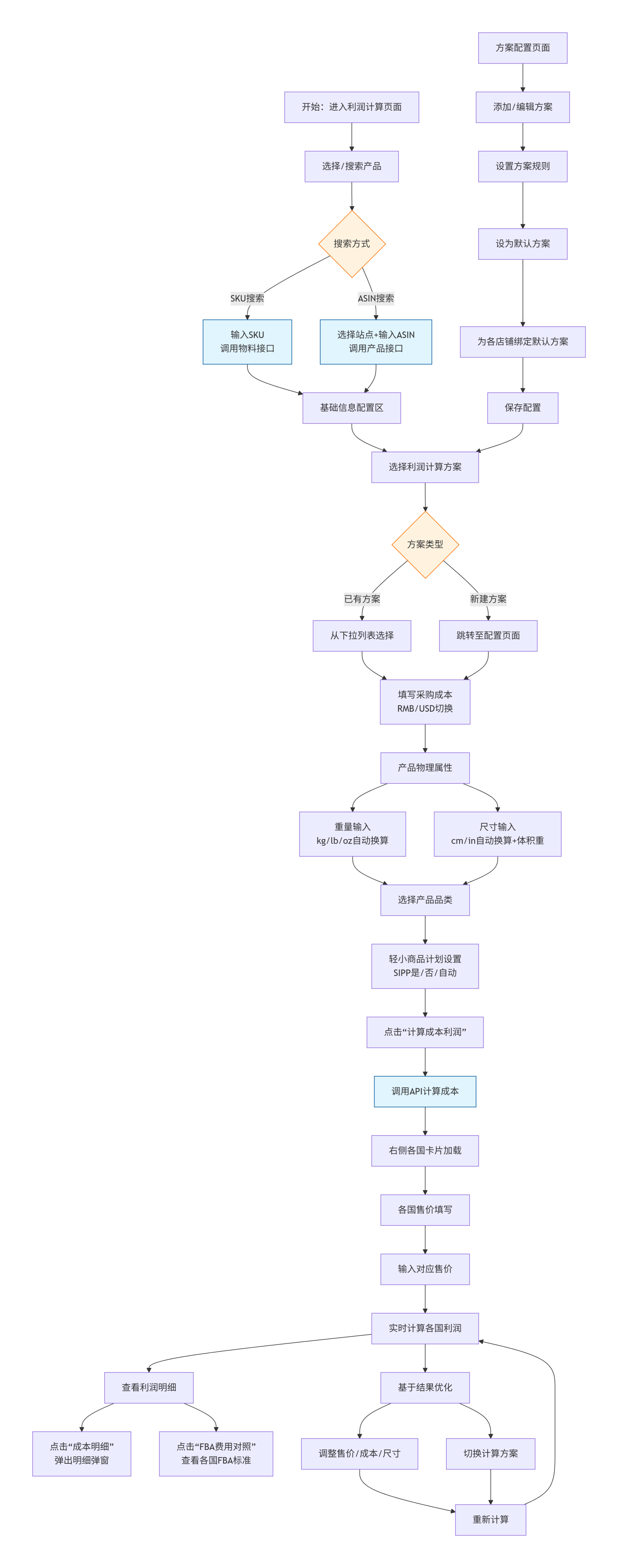
利润计算器流程图:
利润计算详见:
利润计算 | Wimoor万墨文档
计算方案详见:
计算方案 | Wimoor万墨文档
进入部分选择模式
上一页
供应链管理
下一页
采购相关操作
回到顶部